上海盈聯建設寧波興光煤氣集團呼叫中心案例
2007/06/26
1、系統(tǒng)建設原則

登陸界面
客戶基本信息
日程安排及任務
知識庫
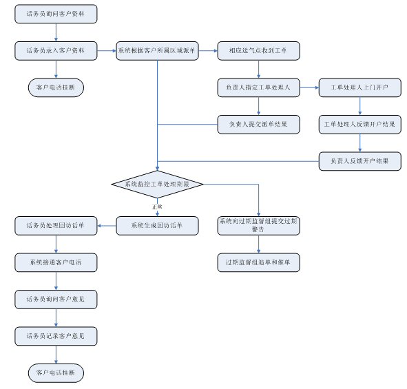
客戶服務記錄
CTI論壇編輯
| PCS在Cisco平臺上的辦公應用:網絡FAX 2009-08-07 |
| 提升信息安全管理能力 蘇州PCS啟動ISO27001認證項目 2009-06-16 |
| PCS直復營銷呼叫中心解決方案 2009-04-29 |
| PCS基于Cisco平臺建立呼叫中心的最佳配置方案 2009-04-29 |
| PCS在Cisco平臺上的辦公應用:PowerLogger-IPT錄音 2009-04-24 |